See It In Action
Example Use Cases
Explore real research sessions powered by K-Dense Web across genomics, drug discovery, machine learning, and more.

Natural Products Chemical Space
Cluster 715K+ compounds from the COCONUT database to identify bacterial-derived drug candidates using ML dimensionality reduction.

Macroeconomic Recession Prediction
Predict US recessions at 3, 6, and 12-month horizons using FRED macroeconomic indicators with XGBoost and Bayesian models.

Longevity Gene Analysis
Map model organism longevity genes to human orthologs and evaluate their validation through GWAS studies.

JWST Exoplanet Target Prioritization
Rank 124 habitable zone exoplanets for JWST atmospheric characterization using TSM/ESM metrics and observability windows.

Quantum Chemistry VQE Benchmarking
Benchmark variational quantum eigensolver algorithms for molecular simulations on H₂, LiH, BeH₂, and H₂O systems.

Doxorubicin Mechanism of Action
Elucidate doxorubicin's mechanism in MCF7 cells through differential expression, pathway enrichment, and drug connectivity.

ECG Stress Detection Pipeline
Build HRV-based stress classifier from WESAD ECG data achieving 97% accuracy with XGBoost and Random Forest models.

Lycopene Biosynthesis Optimization
Optimize enzyme expression ratios for lycopene production in E. coli using FBA and kinetic bottleneck analysis.

Epigenetic Clock Drug Discovery
Identify master transcription factors regulating 866 epigenetic clock CpG sites and map FDA-approved drug targets.

GLP-1 Drug Patent Landscape
Map publication-patent relationships for GLP-1 agonists like Semaglutide and Tirzepatide to identify prior art timing.

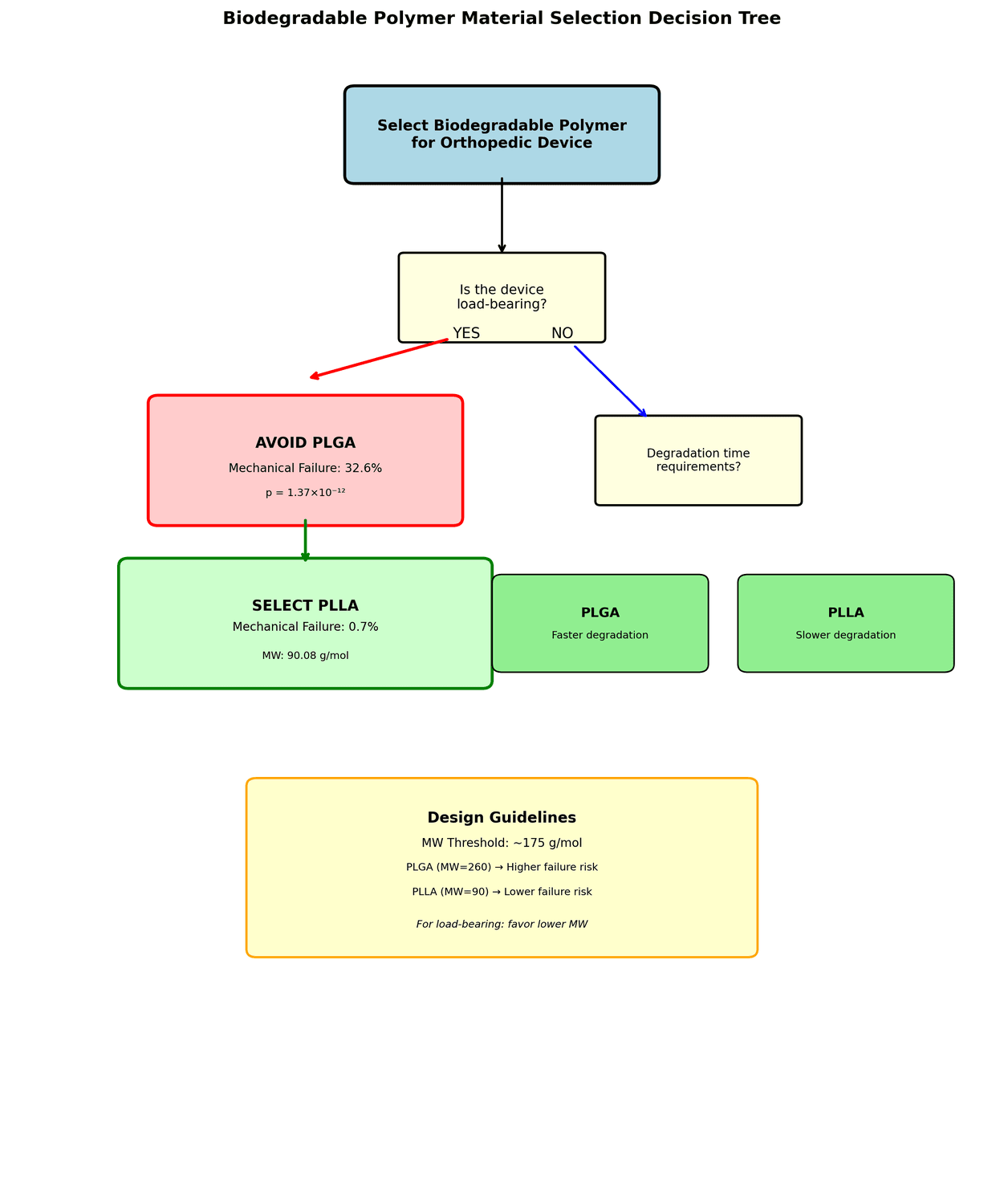
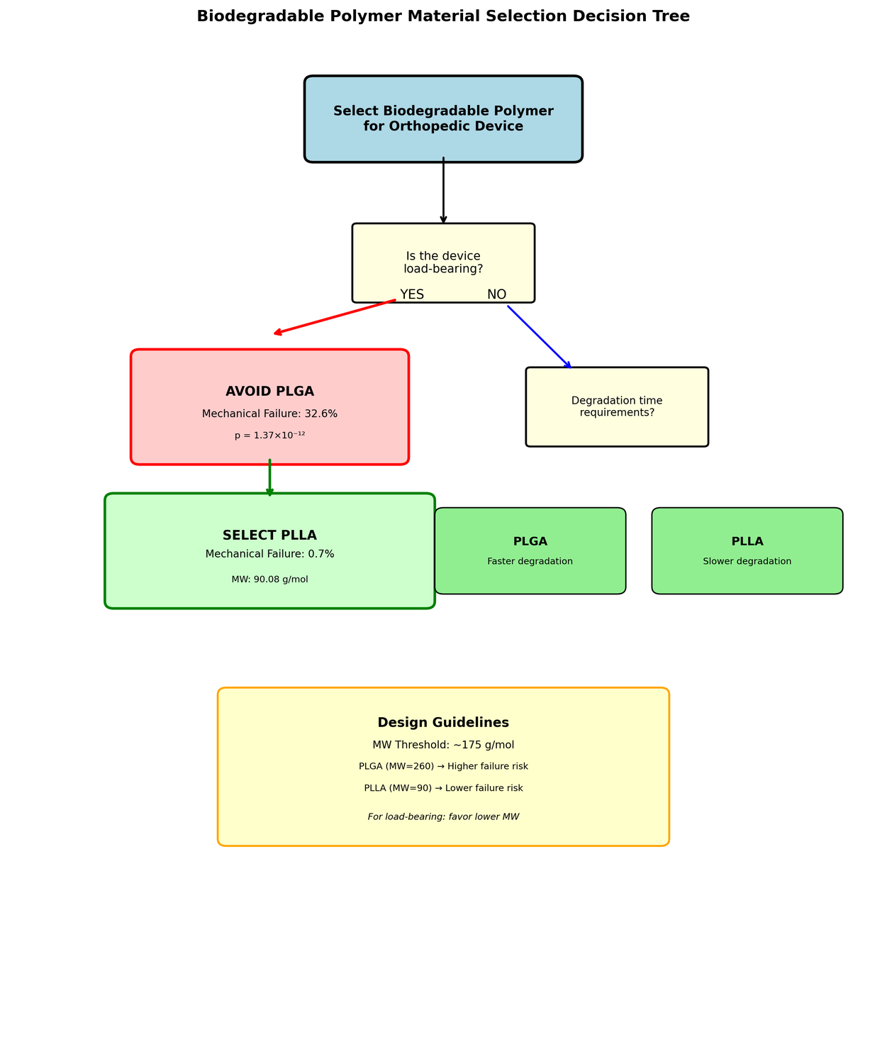
Biodegradable Polymer Safety Analysis
Analyze FDA adverse events for biodegradable orthopedic implants and create polymer selection decision framework.

ICD Adverse Events Analysis
Analyze 10,000 FDA MAUDE reports for implantable cardioverter defibrillators to identify failure modes by manufacturer.

Nanoparticle Protein Corona Prediction
Build ML models to predict protein corona composition on gold nanoparticles using physicochemical properties.

MS Fragmentation Rule Mining
Discover fragmentation patterns from 1,267 GNPS spectra with FDR-corrected statistical enrichment analysis.

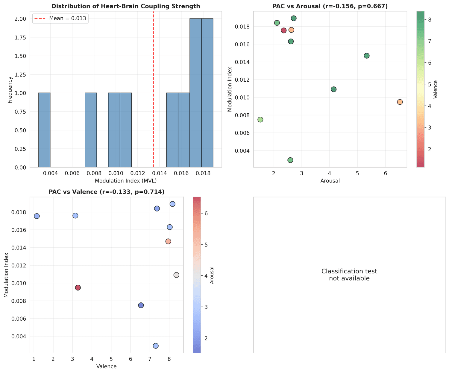
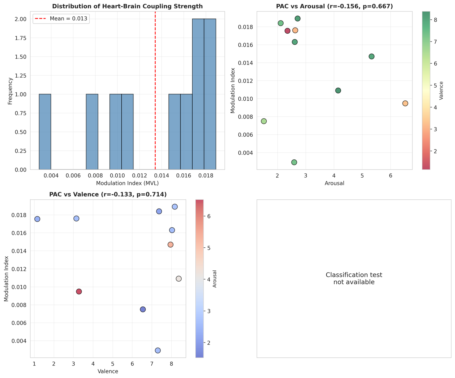
Wearable Seizure Prediction
Explore heart-brain coupling for seizure prediction using EEG/ECG analysis and phase-amplitude coupling methods.

Air Quality Health Impact Analysis
Analyze EPA AQI data to predict air quality categories and explore respiratory health impacts using XGBoost classification.

LC-MS Ion Suppression Prediction
Predict ion suppression factors in LC-MS metabolomics using chromatographic context features and SHAP interpretability.

Agent Skills vs MCP Architecture
Technical comparison of Scientific Agent Skills and Model Context Protocol architectures for AI tool integration.

TMT Proteomics Spike-in Validation
Validate TMT 6-plex quantification accuracy using Erwinia carotovora spike-in proteins with 97% correlation to ground truth.

T2-Low Asthma Endotype Discovery
Identify molecular endotypes in 679 asthma patients using nasal airway RNA-Seq and pathway-based clustering.

Caribbean CBI Tax Strategy
Optimize Caribbean citizenship-by-investment strategy for a family of 6 with $1M budget across 5 CARICOM jurisdictions.

HNSCC Treatment Response Biomarkers
Build ML classifier for head and neck cancer treatment response using 270 patient samples with AUC=0.76.

Tox21 Liver Toxicity Prediction
Predict liver toxicity using Tox21 SR-MMP endpoint with XGBoost and SHAP-based structural interpretation.

US Vineyard Location Analysis
Evaluate AVAs for Tempranillo/Cabernet Franc blend with $5M budget across terroir, climate, and business factors.

Aravali Mountains Impact Prediction
Model environmental impacts of policy changes on India's Aravali ranges with climate, air quality, and groundwater projections to 2050.

Indian Vegetarian Diet Optimization
Generate nutritionally optimized 7-day meal plans for urban Indians across activity levels with regional diversity.

East vs West Cultural Analysis
Quantify individualism-collectivism cultural differences using Hofstede dimensions and World Happiness Report data.

Renal Cancer Drug Response Stratification
Stratify 97 ccRCC patients by predicted response to standard therapies and identify drug repurposing candidates.

Indian State Emigration Patterns
Analyze state-wise emigration drivers with diaspora networks explaining 78% of variance using panel regression.

50m Concrete Dome Structural Analysis
Design and cost-estimate a 50m span concrete dome for Sydney using membrane stress analysis and Australian Standards.

India Urban Air Pollution Tipping Points
Detect pollution tipping points in Indian metros using Mann-Kendall tests and forecast PM2.5 to 2026 with Holt-Winters.

India vs China AI Research Analysis
Compare AI research productivity and impact between India and China using OpenAlex bibliometric data (2019-2024).

India Sacred Tree Tourism Strategy
Develop tourism potential model for India's heritage trees benchmarked against California Redwoods with $233M revenue opportunity.

India Crop Yield Prediction
Build Random Forest models for crop yield and soil fertility prediction across 33 Indian states with 71% test R².

Solar Green Hydrogen Thermal Analysis
Quantify thermal degradation effects on PV-electrolyzer systems in Rajasthan comparing Alkaline vs PEM technologies.

India EV Adoption Econometrics
Panel regression shows charging infrastructure has 1.76x stronger impact than subsidies on 2-wheeler EV adoption.

Carbon Removal Investment Pipeline
Map $176M in CDR grants to patents and startups, identifying 5 investment opportunities across DAC, OAE, and enhanced weathering.

Infrastructure Impact on Women's Empowerment
Analyze how road, electricity, and digital infrastructure affect female labor force participation using Indian Census and NFHS data.

NGS Variant Callers in Clinical Practice
Comprehensive review of germline and somatic variant callers for clinical genomics with ACMG/AMP classification frameworks.

New Zealand Great Walks Planning
Complete 65-day itinerary for hiking all 11 NZ Great Walks with $14K budget, transport strategy, and 12-week training program.

Flying Dutchman Historical Analysis
Investigate the Flying Dutchman legend's origins in Bernard Fokke's VOC voyages and the Brouwer Route navigation strategy.

Great Pyramid Construction Analysis
Mathematical feasibility assessment of pyramid construction theories including hybrid ramps and counterweight-pulley mechanisms.

AI Predictions 2026
Data-driven analysis of AI trends covering agents, LLMs, compute infrastructure, regulation, and $500B+ market investment.

Deadliest Animal Venoms Safety Guide
Emergency response guide for the 5 deadliest venoms: cone snail, box jellyfish, wandering spider, inland taipan, and funnel-web.

PDAC KRAS Mutation Survival Analysis
Analyze KRAS variant distribution and survival outcomes in 2,336 pancreatic adenocarcinoma patients from MSK cBioPortal data.

Biologically Inspired Robot Actuators PhD Proposal
PhD research proposal on hybrid soft actuators combining pneumatic, SMA, and EAP technologies with morphological computation for dexterous robotic hands.

GBM Clinical Trial Landscape Analysis
Analyze 1,913 glioblastoma clinical trials identifying the immunotherapy gap (682 trials, 0 approvals) and novel target pipeline attrition.

Structure Therapeutics Investment Due Diligence
Comprehensive due diligence on Structure Therapeutics' oral GLP-1 agonist GSBR-1290 with market sizing, IP analysis, and risk assessment.

CoreWeave VC Due Diligence
63-page VC due diligence on CoreWeave GPU cloud ($19B valuation) with unit economics, Porter's Five Forces, and risk assessment.

Ramp Technologies VC Due Diligence
VC due diligence on Ramp ($32B corporate card platform) analyzing unit economics, competitive landscape, and IPO readiness.

Viking Therapeutics (VK2735) Investment Analysis
Comprehensive catalyst analysis of Viking Therapeutics' obesity drug VK2735 with competitive landscape, valuation modeling, patent cliff analysis, and options strategies.

Chegg (CHGG) Short Thesis Evaluation
Quantitative short thesis on Chegg analyzing margin erosion, cash vs. debt dynamics, revenue scenario modeling, and valuation sensitivity.

Restaurant Industry Investment Analysis
Long thesis investment memo for the restaurant industry examining macro indicators, company financials (Toast Inc.), and market positioning.

Cybersecurity M&A Target Screening
M&A acquisition screening for cybersecurity targets with precedent transaction analysis, valuation football field, and strategic fit scoring for SentinelOne (S).

Sector Rotation in Fed Rate Cut Cycles
Historical analysis of Growth vs. Value performance and sector rotation patterns during Fed rate cut cycles to build a macro strategy playbook.

Resmetirom FDA Approval Probability
FDA catalyst analysis for Resmetirom benchmarked against failed NASH competitors (OCA, Elafibranor) with clinical data, safety profiling, and commercial landscape.

HER2 ADC Competitive Intelligence
Competitive landscape analysis of HER2 ADC oncology trials covering indication expansion, mechanistic differentiation, and clinical benchmarking.

GLP-1 Receptor Agonists Safety Analysis
Safety signal analysis of GLP-1 agonists (semaglutide, tirzepatide, liraglutide) using FDA FAERS data and Open Targets safety profiling.

GLP-1 Adverse Events FAERS Analysis
Disproportionality and time-series analysis of GLP-1 receptor agonist adverse events from FDA FAERS with sell-side implications.

ADC Oncology Pair Trade Analysis
Strategic investment research on the ADC oncology landscape with differentiation assessment, safety signals, emerging targets, and pair trade thesis.

U.S. Chocolate Market Valentine's Report
22-page market analysis of the $28.91B U.S. chocolate industry covering cocoa price crisis (177% surge), shrinkflation, tariff impacts ($544M), and record $29.1B Valentine's Day 2026 spending.

CD20×CD3 Bispecific Antibody Biomarker Discovery
Multi-omic biomarker analysis for glofitamab/mosunetuzumab stratification in DLBCL using cBioPortal, DepMap, and FAERS with Phase III SAP recommendations.

PDAC Neoantigen Landscape & iNeST Strategy
PDAC neoantigen landscape analysis with TMB benchmarking, KRAS structural modeling, and individualized neoantigen therapy optimization.

CT-388 Obesity Drug Competitive Intelligence
Competitive landscape analysis of CT-388 vs tirzepatide, semaglutide, and retatrutide with SWOT analysis, FAERS safety signals, and BALANCE Phase III trial design.
Ready to start your own research?
Try K-Dense Web free and see how AI can accelerate your scientific discovery.